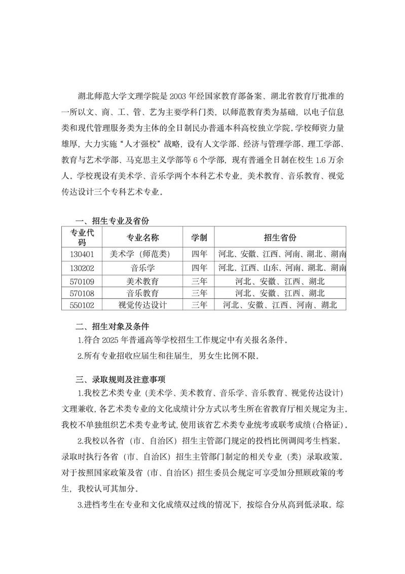
国家院校代码:13256
湖北招生代码:C237
招生首页
玩球(中国)
招生政策
招生章程
招生计划
历年招生
专业介绍
新生指南
学校首页
当前位置:
首页
招生章程
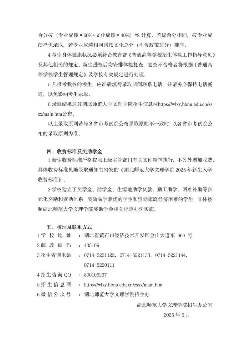
玩球网页版2024年艺术类招生简章
发布者:文理学院
发布时间:2025-06-05
作者:
浏览次数:
22
玩球在线
|
乐投在线客服
|
九州网页版
|
乐动在线(中国)唯一官方网站
|
玩球在线平台
|
乐动在线注册
|
华体会官方(中国)总部
|
KY.COM_开元(中国)
|
乐投官方网站
|